
2019/06/04
脑洞大开,未来银行长这样
2019年5月30日下午,深大-微众金融科技研究院“未来领袖计划-畅想未来银行”比赛在深圳大学科技楼一楼深圳南特商学院四号教室举办。 比赛邀请了深圳南特商学院院长张凯教授,李景景副教授,深圳南特商学院访问教...
2019/05/30
深大-微众金融科技研究院联合项目申报工作圆满完成
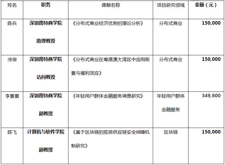
2019年1月21日,深大金融科技研究院与微众银行共同发起微众银行-深大金融科技研究院联合项目,该项目面向深圳大学在职的全职教师或研究人员,旨在围绕分布式商业及区块链方向,支持深圳大学在该领域的科研工作,连接...

2019/05/14
深大-微众金融科技研究院召开月工作会议总结和部署近期工作
2019年5月9日上午,深大-微众金融科技研究院月工作会议在科技楼五楼深圳南特商学院会议室顺利召开,深圳南特商学院、深大-微众金融科技研究院张凯院长与微众银行人力资源部殷小永总经理就金融科技研究院近期工作具体...
2019/05/10
博士后答辩报告会公告
开题报告 报告题目:公司股价崩盘风险研究 报告人:李尤 博士 合作导师:张凯 教授 陈兵 助理教授 考核小组专家 组长:鲁志国教授 组员:谢圣远教授、伍凤兰教授、张凯教...